Index of /CPAN/modules/by-module/Graph/DAVIDNICO/ParsingPerl/


../
CHECKSUMS                                          21-Nov-2021 22:45                1889
Macrame-0.13.meta                                  03-Feb-2017 01:19                 901
Macrame-0.13.readme                                02-Feb-2017 05:36                 477
Macrame-0.13.tar.gz                                03-Feb-2017 01:21               16088
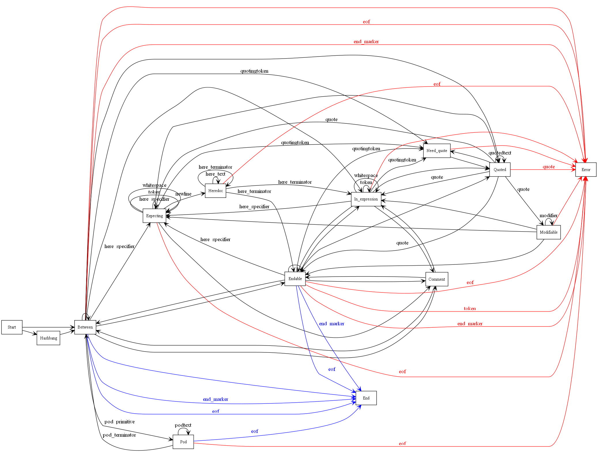
PerlState.png                                      09-Jun-2008 23:25              463691
PerlStateMachine.pl                                09-Jun-2008 23:25                4453